021-34688360
让全世界实验室都用上安全放心的细胞!

癌肾脏疾病的双重挑战:从急性损伤到癌症进展的分子解密 | 上海富衡

图片


在肾脏疾病研究领域,理解从急性损伤到慢性病变乃至癌症发展的分子机制,一直是科学家们努力的方向。今天,笔者通过两篇前沿研究成果,为大家揭示肾脏疾病发展过程中的关键分子调控机制。





文献一:急性肾损伤向肾纤维化的进展:分子与细胞特征


文献信息:

Wu R, Li J, Tu G, Su Y, Zhang X, Luo Z, Rong R, Zhang Y. Comprehensive Molecular and Cellular Characterization of Acute Kidney Injury Progression to Renal Fibrosis. Front Immunol. 2021 Oct 29;12:699192. doi: 10.3389/fimmu.2021.699192. PMID: 34777334; PMCID: PMC8586649.

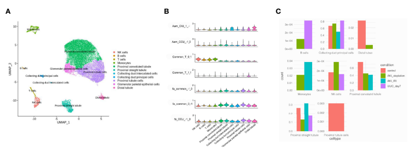
第一项研究提供了急性肾损伤(AK)向慢性肾脏病(CKD)进展的全面分子特征。 研究人员通过分析多个数据集,比较了不同原因AKI (缺血再灌注损伤和 顺铂诱导)向肾纤维化进展的分子路径。

研究发现,尽管AKI的原因不同,但细胞活化是肾纤维化进展中的共同特征。脂肪酸代谢过程和花生四烯酸代谢在肾小管细胞中活跃,但在不同的AKI 模型中表现出差异化的调控模式。


图片


单细胞RNA测序分析揭示了这些过程在不同细胞类型中的特异性: T细胞活化主要发生在免疫细胞中,而脂肪酸代谢过程和花生四烯酸代谢则主要发生 在肾小管细胞中。

研究还发现, 花生四烯酸代谢在RI 诱导的AKl中增强,但在随后的纤维化阶段减少;而在顺铂诱导的AKI中则急剧下降,之后保持不变。这种差异表明 不同原因的肾损伤可能需要不同的治疗策略。

免疫细胞分析显示 ,B细胞在顺铂诱导的AK模型中增加,单核细胞在IR 模型中的数量高于顺铂诱导的AK模型。然而, NK细胞在顺铂诱导的AKl中 增 加,但当AKI转变为CKD时减少。




文献二:肾透明细胞癌中的NCAPH:   新型预后标志物和治疗靶点


文献信息:

Ha H, Wang J, Zhang X, Du Y, Xiong W, Li S, Shang P. Non-SMC condensin I complex subunit H promotes cell proliferation and inhibits cell apoptosis of clear cell renal cell carcinoma by activating the PI3K/AKT pathway. Transl Androl Urol. 2025 Aug 30;14(8):2153-2170. doi: 10.21037/tau-2025-197. Epub 2025 Aug 26. PMID: 40949445; PMCID: PMC12433038.


第二项研究聚焦于NCAPH 在肾透明细胞癌(ccRCC)中的作用。 NCAPH 作为凝缩蛋白复合体的一个关键调节亚基,在多种癌症中促进发展和进展。

研 究 发 现 ,NCAPH   在 ccRCC 组织和细胞系中均显著高表达,且与患者不良预后密切相关。通过TCGA 数据库分析发现, NCAPH   高表达与晚期临床分期 和更高病理分级相关。


图片


功能实验表明,敲低NCAPH   能够显著抑制ccRCC 细胞的增殖和克隆形成能力,诱导G1 期细胞周期阻滞,并促进细胞凋亡。机制上, NCAPH   通 过 激 活P I 3 K / A K T 信 号 通 路 发 挥 其 致 癌 作 用 。

功能实验表明,敲低NCAPH 能够显著抑制ccRCC 细胞的增殖和克隆形成能力,诱导G1期细胞周期阻滞,并促进细胞凋亡。机制上, NCAPH   通过激活 PI3K/AKT信号通路发挥其致癌作用。


图片


免疫微环境分析显示,NCAPH 与多种免疫细胞浸润呈正相关,特别是Treg和Th2细胞。这两种细胞是肿瘤微环境中的关键组分,帮助肿瘤细胞实现免 疫逃逸。

这些发现表明NCAPH 不仅可能作为ccRCC 的预后生物标志物,还可能成为治疗干预的潜在靶点。




总结与展望


这两项研究分别揭示了肾脏疾病发展不同阶段的关键分子机制:从急性肾损伤向慢性纤维化的进展涉及特定的代谢和免疫通路;而NCAPH在肾透明细胞癌中通过PI3K/AKT通路促进肿瘤进展。

这些发现不仅增进了我们对肾脏疾病机制的理解,更重要的是提供了潜在的治疗靶点。针对这些关键分子的治疗策略可能为患者提供新的治疗选择。

然而,这些研究也存在一些局限性,如多数机制研究仍停留在细胞层面,需要进一步的动物实验验证;NCAPH与PI3K/AKT信号通路成分的直接相互作用也有待进一步研究。

未来的研究方向应当包括:开发针对这些靶点的特异性抑制剂;探索这些分子作为早期诊断标志物的潜力;以及研究它们在治疗耐药性中的作用。

精准医疗时代要求我们深入理解疾病的分子基础,这些研究为我们提供了重要的科学见解,有望在未来转化为临床实践,改善患者预后。


本文由仅供参考学习,不构成任何医疗建议。

文中使用富衡生物科技有限公司产品说明:

文献一中使用的A498细胞系来自上海富衡生物科技有限公司

文献二中使用的A498细胞系来自上海富衡生物科技有限公司







分享到:

地址:上海市闵行区新骏环路188号6A-401

电话: 021-3463-5386

技术邮箱:order@fudancell.com

细胞库邮箱:cellbank@fudancell.com


本司产品仅用于科研,不用于临床诊断和治疗
友情链接: