021-34688360
让全世界实验室都用上安全放心的细胞!

突破性研究!淋巴结阴性结直肠癌免疫分型揭示精准治疗新靶点,FuhengBiotechnology细胞系助力关键验证 | 上海富衡

图片


大数据与实验验证深度融合,为免疫治疗提供新方向

近日,Jiaxing University袁文亮和刘丽团队在《PLOS One》发表了一项重要研究,通过对淋巴结转移阴性结直肠癌(LNM-negative CRC)进行免疫分型,揭示了影响患者预后和免疫治疗反应的关键生物标志物。这项研究不仅提供了对早期结直肠癌免疫微环境的深入理解,更重要的是通过Fuheng Biotechnology (Shanghai, China) 提供的细胞系进行了实验验证,为后续转化研究和临床应用奠定了坚实基础。



01

研究背景与临床意义




结直肠癌是全球第三大常见恶性肿瘤,约占所有癌症病例的10.2%,死亡率达9.2%。淋巴结转移状态是评估结直肠癌预后的关键因素,早期评估淋巴结状态对于预后判断和治疗决策至关重要。尽管淋巴结阴性结直肠癌通常预后较好,但患者间仍存在明显的临床异质性——部分患者会出现复发。传统的TNM分期系统在同一分期患者中无法准确预测生存差异,这表明需要更精细的分类系统来指导个性化治疗。



02

研究方法与创新发现




研究团队运用机器学习算法,对244个LNM-negative CRC样本(来自TCGA数据库)进行了深入分析,并在另外458个样本(来自GEO数据库)中进行了验证。通过非负矩阵分解(NMF)聚类方法,研究人员成功识别出两个不同的免疫亚型:C1和C2


图片


研究发现,这两个亚型在预后、免疫特征和基因组突变方面存在显著差异。C1亚型表现出高免疫评分和对免疫检查点阻断治疗的良好反应性;而C2亚型则显示出更好的预后和增加的免疫细胞浸润,可能代表更早期的CRC阶段。



03

Fuheng Biotechnology产品的关键作用




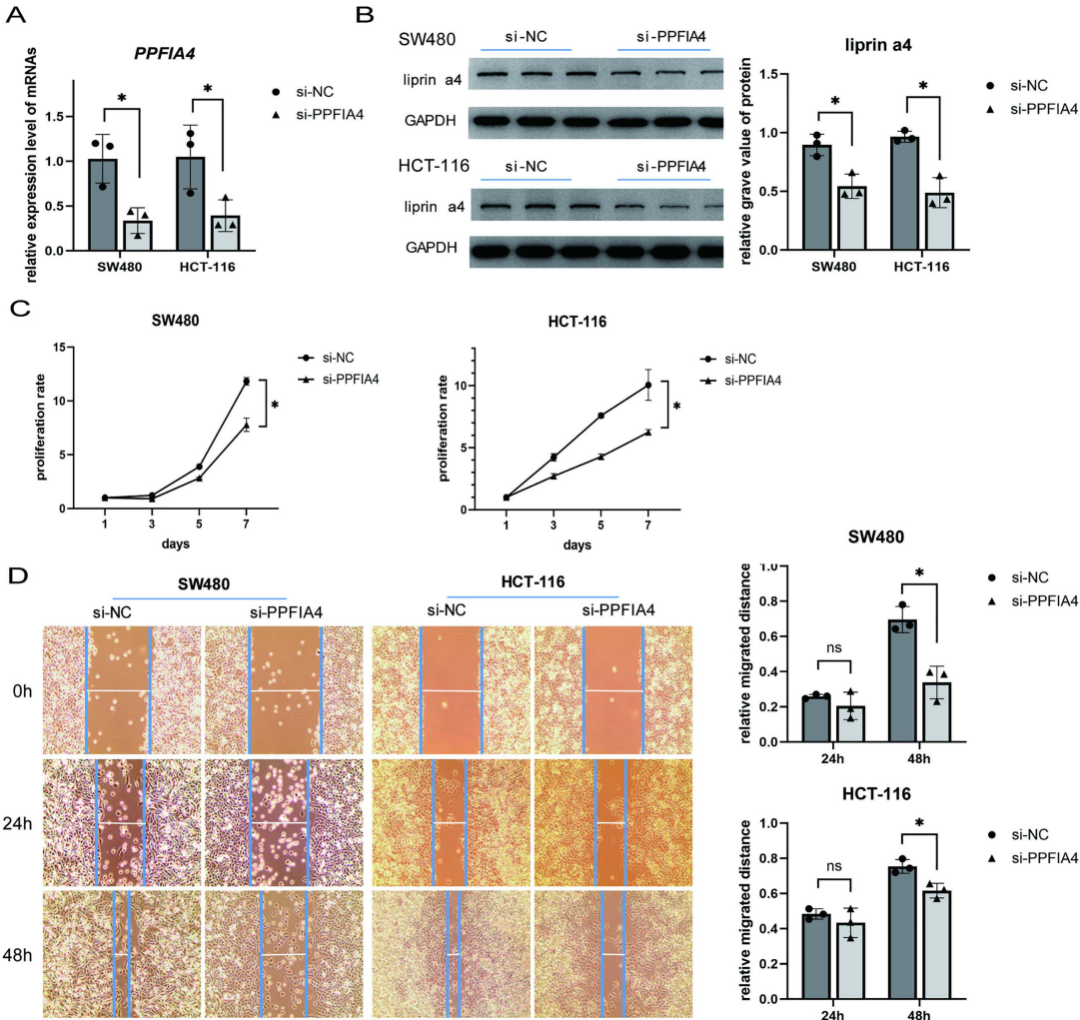
在实验验证部分,研究团队使用了Fuheng Biotechnology (Shanghai, China)提供的结肠癌细胞系进行功能验证:


图片

SW480 (FH0022)


图片

HCT-116 (FH0027)


这些细胞系在探究PPFIA4基因功能中发挥了关键作用。研究人员通过siRNA转染技术敲低PPFIA4表达后,观察到CRC细胞增殖和迁移能力显著抑制。


图片


实验结果表明,PPFIA4敲低后,SW480细胞在第5天和第7天增殖显著减少(P<0.05),HCT-116细胞从第3天开始增殖就显著减少(P<0.01)。伤口愈合实验也证实PPFIA4敲低显著抑制了细胞迁移能力。



04

免疫特征与肿瘤微环境差异




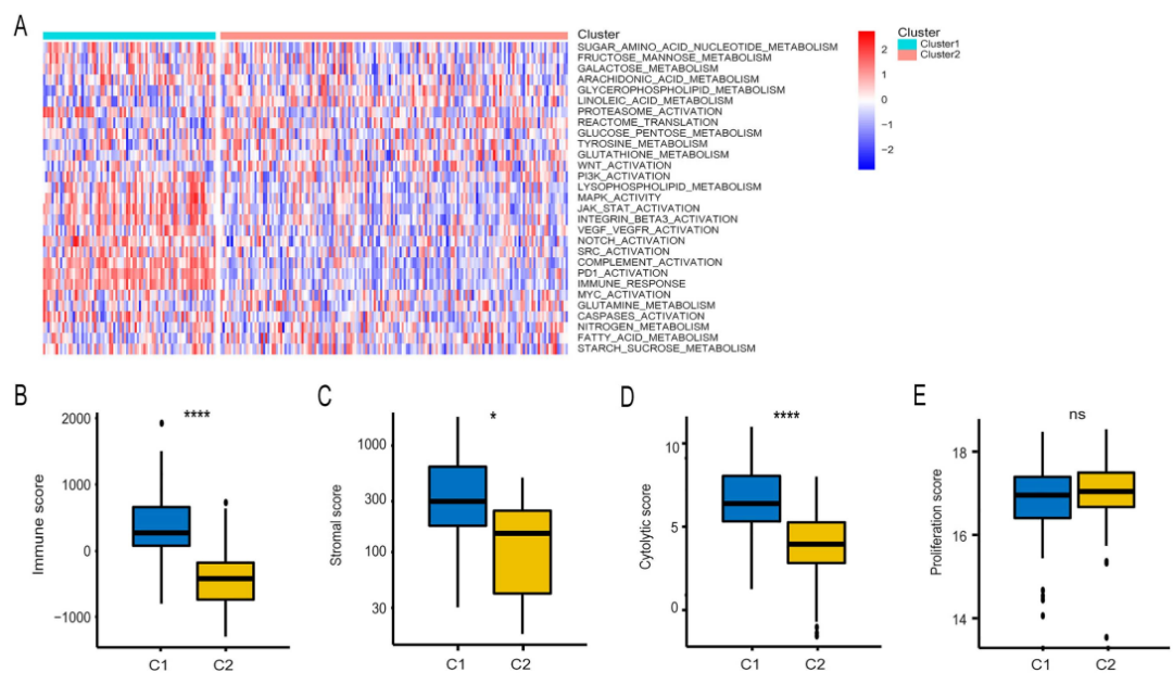
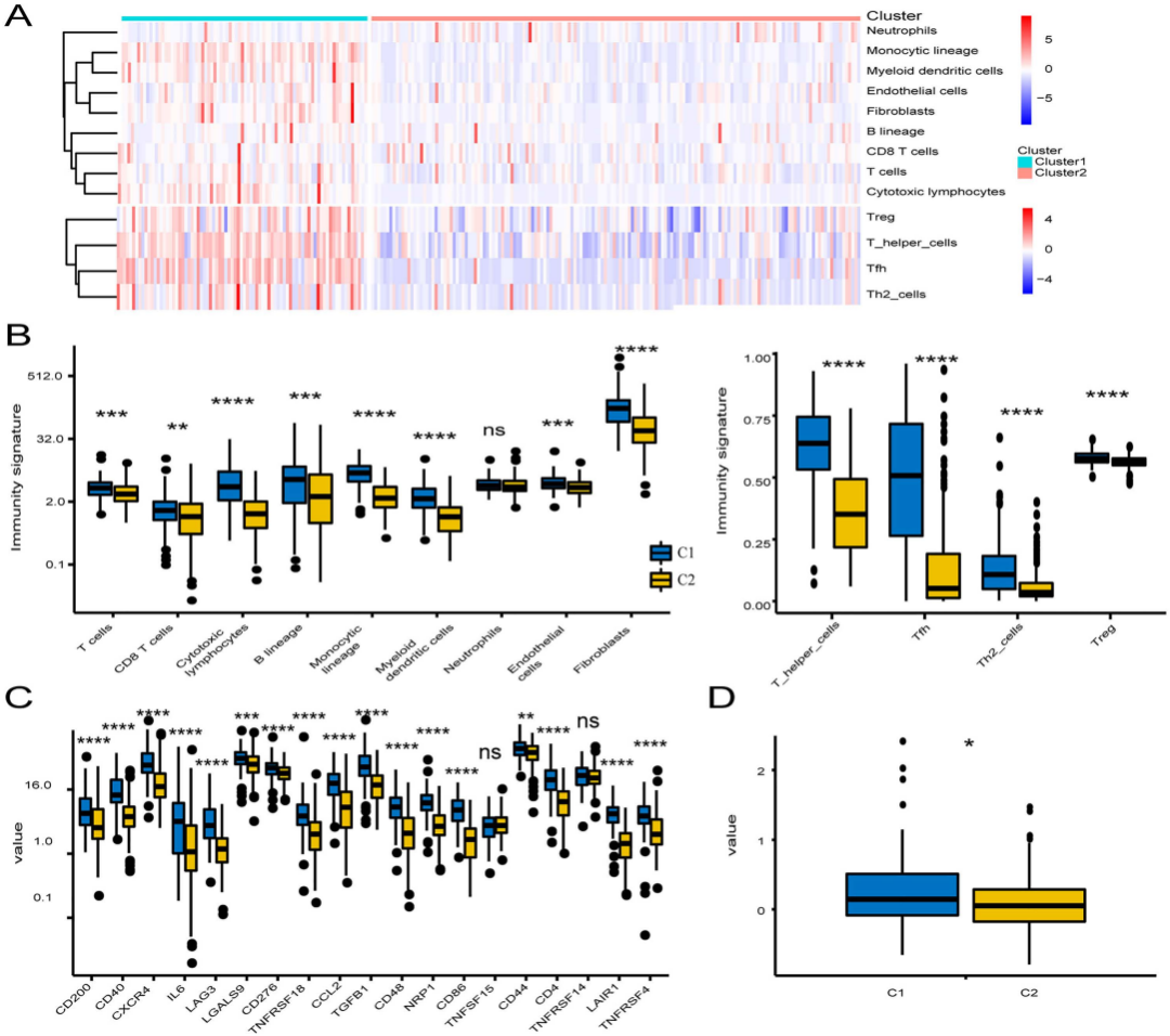
研究还深入分析了两个免疫亚型的肿瘤微环境差异:


图片


C2亚型在MAPK通路等典型通路以及免疫应答、PD1激活和补体激活等免疫通路中表现出显著差异。评分分析显示,C2的免疫评分(反映免疫细胞浸润)、基质评分(表明肿瘤微环境中的基质含量)和细胞溶解评分(量化细胞毒性T细胞活性)均较低。


图片


免疫细胞浸润评估发现,除中性粒细胞外,12种免疫细胞类型(包括T细胞、CD8+ T细胞、细胞毒性淋巴细胞和各种髓系细胞)在C1中的丰度更高。



05

基因组突变景观与治疗意义




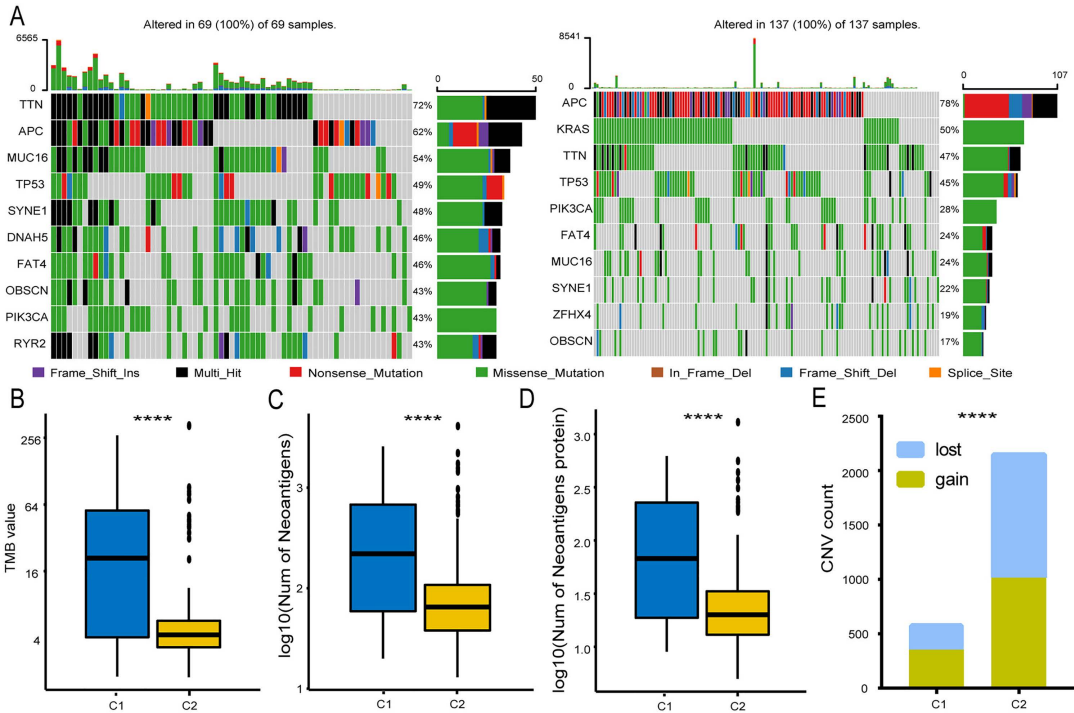
研究发现两个亚型之间存在显著的突变差异:


图片


两个亚型均显示APC、TTN和TP53等高频率基因突变,但突变率不同。KRAS突变在C2样本中检出率为67%,而在C1中仅为39%;BRAF突变在C2中也更常见。与更强免疫反应相关的肿瘤突变负荷(TMB)在C1中更高。



06

临床应用价值与前景




研究人员进一步构建了免疫检查点抑制(ICI)评分,作为预后的生物标志物和免疫治疗反应的预测指标。研究发现,高ICI评分与较低的免疫和基质评分相关,而低ICI评分则与增加的免疫浸润相关。


图片


Kaplan-Meier生存分析显示,高ICI评分患者的总生存期更好。这些发现表明我们的亚型分类可用于指导免疫治疗策略。



07

总结与展望




本研究通过对LNM-negative CRC进行免疫分型,提供了对这种早期结直肠癌免疫微环境的深入理解。研究发现不仅揭示了影响预后的关键因素,还通过Fuheng Biotechnology提供的细胞系验证了PPFIA4作为潜在治疗靶点的重要性。

这些发现为开发个性化免疫治疗策略提供了重要依据,有望改善早期结直肠癌患者的治疗选择和预后评估。特别值得一提的是,研究中使用的Fuheng Biotechnology (Shanghai, China)的SW480(FH0022)和HCT-116(FH0027)细胞系在实验验证阶段发挥了关键作用,确保了研究结果的可靠性和可重复性。

未来研究可进一步探索这些免疫亚型在更广泛CRC人群中的应用价值,以及PPFIA4作为治疗靶点的临床转化潜力,为结直肠癌精准治疗提供新选择。


参考文献:

Yuan W, Liu L. (2025) Immune subtyping of lymph node metastasis-negative colorectal cancer reveals biomarkers for prognosis and immunotherapy response. PLoS One 20(9):e0332915.





分享到:

地址:上海市闵行区新骏环路188号6A-401

电话: 021-3463-5386

技术邮箱:order@fudancell.com

细胞库邮箱:cellbank@fudancell.com


本司产品仅用于科研,不用于临床诊断和治疗
友情链接: