021-34688360
让全世界实验室都用上安全放心的细胞!

肠道时钟如何调控睡眠?Cell Metabolism揭秘肠-脑代谢轴新机制 | 上海富衡


图片





文献卡片

testinalclockshapessleepwake cycle via sustaining glutamine homeostasis. Guo, Lianxia et al.   Cell Metabolism, Volume 37,Issue 12,2423 - 2437.e6

一项发表在Cell Metabolism上的研究揭示了肠道生物钟通过调节谷氨酰胺稳态来塑造睡眠-觉醒周期的全新机制。这项由广州中医药大学团队完成的工作,不仅深化了我们对昼夜节律的理解,更为睡眠障碍的治疗提供了新靶点。下面,让我们一起精读这篇精彩论文。


图片



01

研究背景:肠道是“节律器官”,但如何影响睡眠?




生物钟是生物体内部的计时系统,帮助机体适应昼夜变化。传统观点认为,睡眠主要受下丘脑视交叉上核(SCN)的中央时钟调控。但近年研究发现,外周组织(如肠道)的局部时钟也可能通过代谢信号影响大脑功能。肠道上皮细胞(IECs)中大量基因呈现昼夜节律表达,但肠道时钟是否直接调控睡眠行为,此前尚不明确。


02

研究方法:基因敲除与多组学分析结合




研究团队构建了肠道特异性Bmal1敲除小鼠(Bmal1-ciKO),通过脑电图(EEG)和肌电图(EMG)记录睡眠结构,并结合代谢组学、病毒追踪、光纤记录等技术,系统阐明了肠道时钟影响睡眠的完整通路。


03

关键发现速览




1. 肠道时钟破坏导致睡眠节律异常

  • Bmal1-ciKO小鼠在夜间(活动期)表现出觉醒时间减少、非快速眼动睡眠(NREM)和快速眼动睡眠(REM)增加,睡眠-觉醒节律被打乱。这种表型在雌雄小鼠中一致,且与肠道微生物组无关。

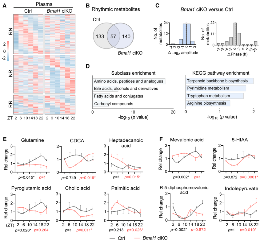
2. 肠道时钟重塑血浆代谢物节律

  • 代谢组学分析显示,肠道Bmal1缺失导致133种代谢物节律消失,同时140种原本无节律的代谢物出现“新生节律”。其中,谷氨酰胺的昼夜振荡显著减弱,夜间血浆谷氨酰胺水平下降。


图片


3. 谷氨酰胺稳态是睡眠异常的关键介质

  • Bmal1-ciKO小鼠肠道对谷氨酰胺的吸收减少,导致循环和下丘脑谷氨酰胺水平降低。慢性谷氨酰胺补充可完全逆转睡眠节律异常,证实谷氨酰胺是肠道时钟调控睡眠的核心代谢物。

4. 下丘脑谷氨酸能神经元是效应枢纽

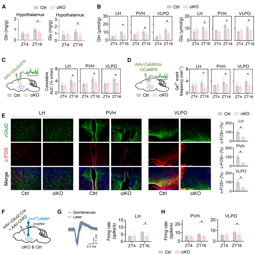
  • 研究团队发现,肠道来源的谷氨酰胺特异性影响下丘脑(而非丘脑)的谷氨酰胺-谷氨酸平衡。通过光纤记录、化学遗传学等技术,证实下丘脑外侧区(LH)、室旁核(PVH)和腹外侧视前核(VLPO)的谷氨酸能神经元活动在夜间降低,导致觉醒驱动力减弱。


  • 图片


5. SLC6A19是BMAL1的直接靶标

  • 机制上,肠道BMAL1通过结合Slc6a19启动子的E-box元件,直接促进其转录,驱动谷氨酰胺吸收转运蛋白SLC6A19的昼夜表达。肠道SLC6A19敲低或过表达可分别模拟或逆转Bmal1缺失的表型。


    图片


6. REV-ERBα反向调控睡眠节律

  • 作为BMAL1的抑制因子,肠道REV-ERBα缺失导致白天SLC6A19表达升高、谷氨酰胺吸收增加,进而引起白天觉醒时间延长、睡眠减少。该效应依赖于BMAL1,完善了肠道时钟的双向调节模型。


04

研究意义与展望




这项研究首次勾勒出“肠道时钟—SLC6A19—谷氨酰胺吸收—下丘脑谷氨酸能神经元—睡眠觉醒”的完整肠-脑轴通路,突破了传统“中央时钟唯一论”的局限。由于肠道靶点易于通过口服药物干预,该发现为开发睡眠障碍(如失眠、轮班工作睡眠失调)的肠道靶向疗法提供了新思路。


05

本研究中使用的富衡生物科技有限公司产品





图片


Primary IEC (官网产品名:小鼠小肠黏膜上皮细胞)

产品编号:FH-M042

用途:用于原代肠道上皮细胞培养、血清休克实验、BMAL1过表达/敲低等细胞水平验证。

Epithelial cell medium(官网产品名:小鼠小肠黏膜上皮细胞完全培养基)

产品编号:PY-M042

用途:作为原代Primary IEC的专用培养基,支持细胞生长和节律基因表达研究。

这些产品为研究提供了可靠的细胞模型和培养条件,是机制探索的重要基础。

06

结语




这项研究不仅揭示了肠道作为“外周节律起搏器”调控睡眠的新功能,也凸显了代谢物在肠-脑轴中的信使角色。未来,针对肠道时钟的靶向干预或将成为改善睡眠健康的新途径。












图片

分享到:

地址:上海市闵行区新骏环路188号6A-401

电话: 021-3463-5386

技术邮箱:order@fudancell.com

细胞库邮箱:cellbank@fudancell.com


本司产品仅用于科研,不用于临床诊断和治疗
友情链接: